新闻动态
NEWS
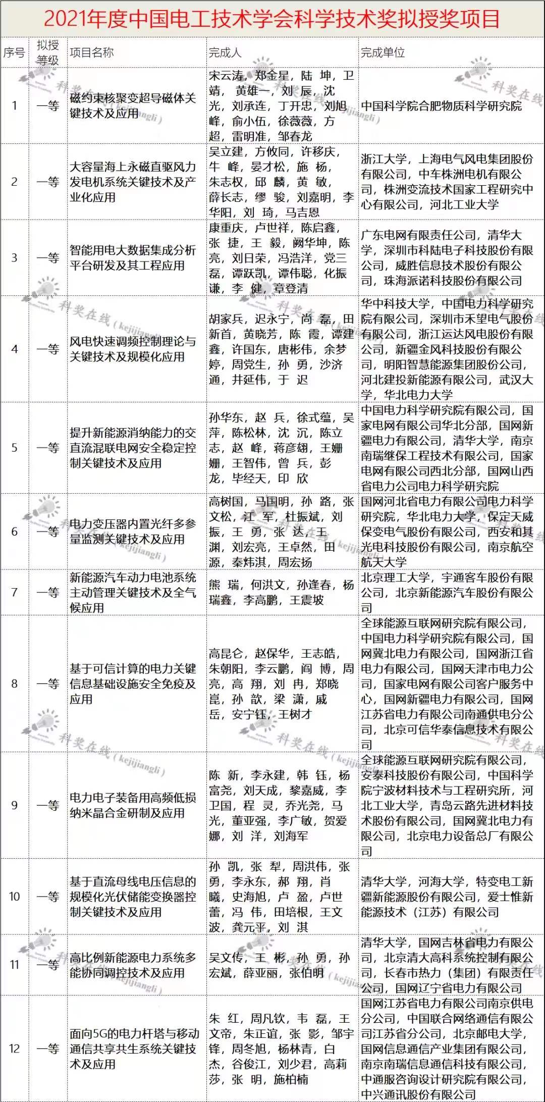
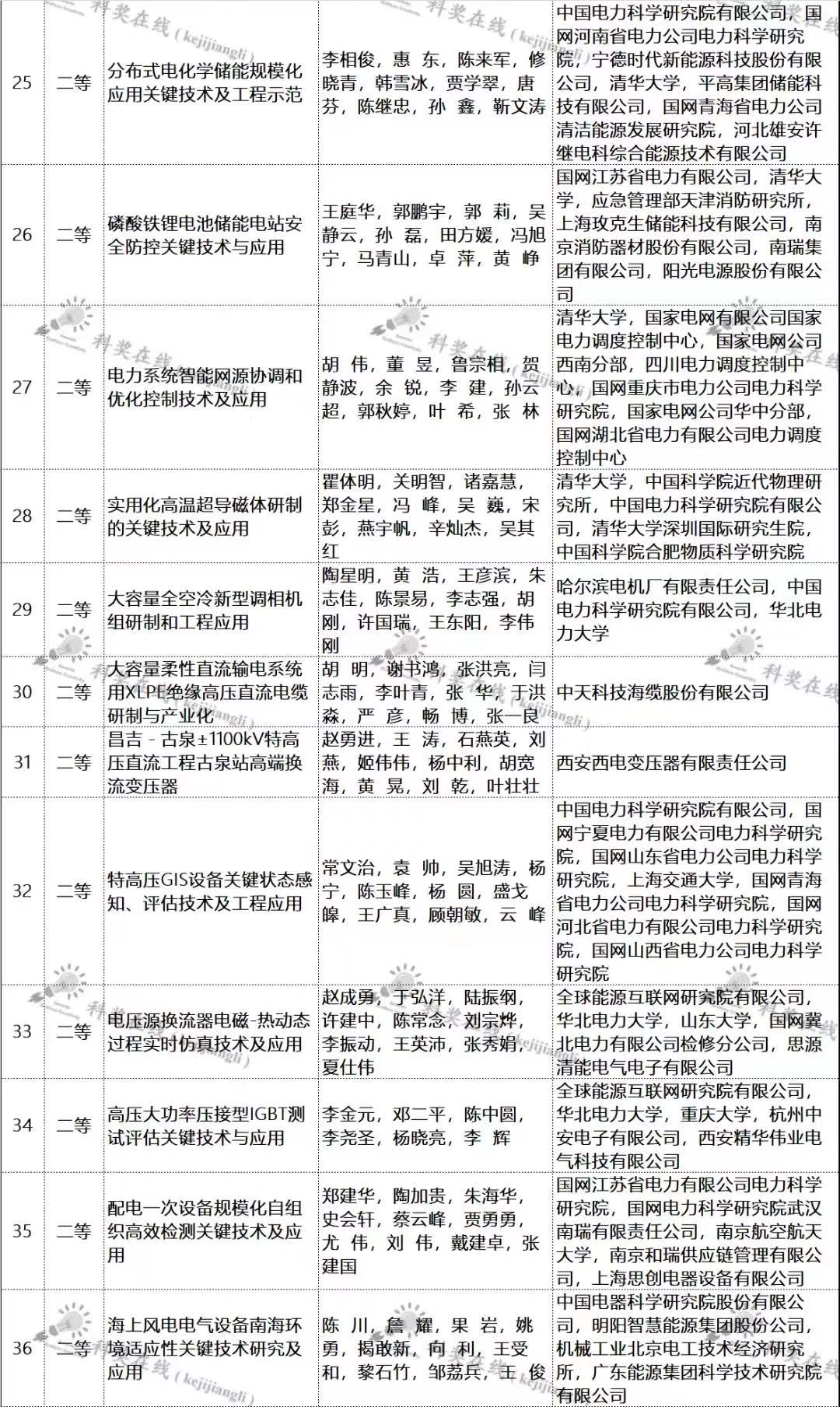
凭据《中国电工技术学会科学技术奖奖励步伐》划定,经中国电工技术学会评审委员会评审,共评出2021年度中国电工技术学会科学技术奖拟授奖项目48项,其中一等奖12项、二等奖24项、三等奖12项。
任何单位或个人对拟授奖项目及其主要完成单位、主要完成人持有异议,可在宣布之日起30日内向我会提出署名书面异议,填写《中国电工技术学会科学技术奖异议书》,并提供须要的证明文件;逾期、无正当理由或匿名提出异议的,不予受理;对评审品级的意见,不属异议规模。




此次评审,玫克生能源凭借《磷酸铁锂电池储能电站宁静防控技术与应用》项目,荣获“锂电池储能电站宁静防控技术及应用”奖项。
随着国家发改委、国家能源局联合宣布的《关于加速推动新型储能生长的指导意见》的出台,储能开始走上了生长快车道。而储能的重要性主要体现在三方面,在发电侧,包括古板电能侧和新能源侧,储能装置既可以提高燃煤机组的调频能力和经济运行水平,还可以减少新能源的波动性起到增进新能源消纳。在电网侧,储能站能富厚电网调峰调频等调控手段,能够提高电网供电可靠性和设备利用率。在用户侧,储能可以利用差别电价时段的用电电量价差和容量价来消峰填谷和跟踪用电续量,节省电费支出,降低用能本钱。
玫克生能源通过公司自主研发的绿电来OS,为多种储能场景提供全生命周期的智能数字化宁静治理,乐成解决储能行业内普遍保存的宁静瓶颈,科技立异居行业前列。
不积跬步无以至千里,未来玫克生能源将继续打磨储能宁静智能系统,继续富厚碳中和适用场景,获得市场更大认可!
任何单位或个人对拟授奖项目及其主要完成单位、主要完成人持有异议,可在宣布之日起30日内向我会提出署名书面异议,填写《中国电工技术学会科学技术奖异议书》,并提供须要的证明文件;逾期、无正当理由或匿名提出异议的,不予受理;对评审品级的意见,不属异议规模。

Copyright(©) 2021必一体育 沪ICP备19014088号-1
联系必一体育 Contact Us
业务相助 Business Line
地点 Address
上海市闵行区泰虹路456弄11号(新华联国际中心11号楼)
浙江公司:杭州市余杭区欧美金融城T6幢26层
江苏公司:无锡市新吴区融智大厦C栋8楼